注:中奧科技系天堂硅谷所投資企業
“2018中國國際大數據產業博覽會”于2018年5月26日至29日在多彩貴州?貴陽舉辦,本屆數博會以“數化萬物智在融合”為年度主題,圍繞大數據技術創新與最新成果,探尋大數據發展的時代變革,打造高端專業的大數據交流交易服務平臺。會議包含1場高峰會議、開(閉)幕式、8場高端對話、50余場專業論壇,電商峰會包含1場主論壇、8場分論壇、年度盛典以及CEO沙龍活動。

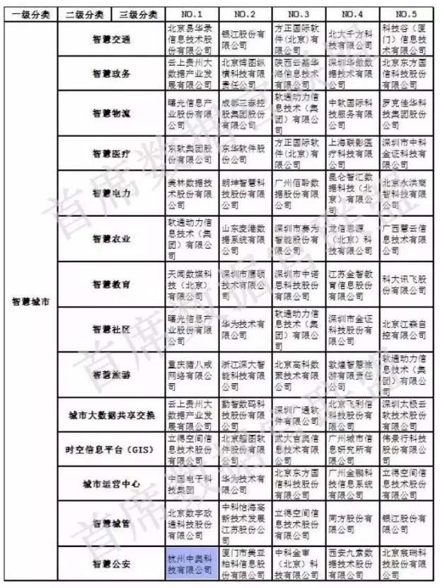
5月26日,數博會分論壇——大數據融合實體經濟資源對接投資洽談會準時召開。會議上首席數據官聯盟秘書長石峰在該環節發布了2018《中國大數據企業排行榜》V5.0(第五版),V5.0排行榜延續以往版本的大體架構,從國內、國外、數據產業、行業分析、產業地圖、排行、融資、法律法規等多個維度描繪了全球大數據產業發展現狀及展望。中奧科技榮獲“行業安全應用”“智慧公安”兩項NO.1。本次上榜企業共358家,其中同時在兩個細分領域上榜的企業有42家,中奧科技是其中之一。
以下是獲獎企業名錄(部分)
一、行業應用

二、智慧城市

(轉載自:中奧科技官網)