
作者 | 天堂硅谷信息技術事業部 肖覓
硅光技術近年來的高速發展已給諸多行業帶來了重大的技術性革新,尤其是在光通信領域。在數字化時代匯聚海量數據的今天,硅光技術所集成光模塊相較于分立式的傳統光模塊更能迎合當下網絡傳輸高速率、低成本的性能要求。因此本次主要對光通信領域中硅光技術進行介紹,并闡述了該技術的優勢、發展階段、應用市場以及產業鏈中主要廠商布局情況。希望閱讀的朋友能通過本次的分享對光傳輸中前沿的硅光方案擁有初步的認識,也盼望硅光技術的應用助力網絡信息傳輸進一步提速。
01
硅光技術介紹及優勢
眾所周知,為了讓網絡傳輸更快捷、承載信息量更多,光纖寬帶替代了傳統寬帶,以光脈沖的形式來傳輸信號極大地提升了傳輸速度。但目前的光網絡僅實現了節點間的全光化,在網絡節點處仍采用電器件,因此需要頻繁地進行光電轉換,如下圖所示。而光電轉化則少不了光模塊的輔助。

圖:光電轉化示意圖
(資料來源:電子說)
光模塊中主要涉及到的芯片為光芯片和電芯片。光芯片是光模塊中主要負責光電信號互相轉換的芯片,又分為探測器芯片和激光器芯片。而電芯片則主要實現對光芯片工作的配套支撐、電信號的功率調節以及復雜的DSP(數字信號處理)。在速率越高的光模塊中,光芯片的成本相比電芯片占比更高,甚至可達光模塊成本60%-70%。考慮到除了高速率模塊中光芯片成本越高的問題外,原有以三五族半導體激光芯片即磷化銦(InP)和砷化鎵(GaAs)等稀有金屬材質制成的光芯片也制約了光通信線路的容量,因此以硅為材料制作器件的硅光技術應運而生。
與傳統光模塊相比,硅光技術是基于硅和硅基底襯材料,將信息吞吐所需的各種光子、電子、光電子器件,包含光源、探測器、光波導、調制器等全部都集成在硅光芯片上,從而滿足光模塊低能耗低成本、高性能小體積的市場需求,其具體優勢如下:
(1)能耗少,成本低。不僅硅作為世界上儲量第二的材料成本相對低廉,同時具備硅基材料高折射率、高光學限制能力的天然優勢,可將光波導彎曲半徑縮減至5微米以下,即陣列波導光柵(AWG)彎曲半徑在硅光平臺下為二氧化硅平臺下的千分之一,其更高的集成密度帶來了芯片尺寸的大幅縮減,因此硅光芯片在傳統高速率模塊中電芯片面積已達物理極限下更具有低成本、低功耗、小型化等獨特優勢。
(2)集成強,整合易。硅光技術利用大規模半導體制造工藝可在極小絕緣體薄膜硅片上實現光電子技術和微電子技術的高效整合,尤其是在數據中心等對尺寸敏感的領域將擁有更為廣闊的應用空間。
(3)帶寬大,速度快。硅光技術利用光通路取代芯片間的數據電路,在實現大容量光互連的同時也保持著低能耗和低散熱,高效地解決網絡擁堵和延遲等問題。同時用激光束代替電子信號傳輸數據更是實現了數據高速率的傳輸。
2015年Intel首次驗證硅光器件性能已超越同類傳統光電子器件;到2019年硅光器件較傳統光電子器件每秒峰值速度已提速8倍,能耗及成本方面則分別降低85%及84%;根據Intel的硅光子產業發展規劃,到2022年硅光器件每秒峰值速度或將較傳統光電子器件提速64倍,能耗及成本方面降低98%。

圖:基于硅光芯片制作的光模塊內部構造
(資料來源:硅光子技術報告)
02
硅光技術發展及瓶頸
硅光技術最初在1969年由著名的貝爾實驗室提出。根據相關器件五十多年發展,華為將硅光技術演進趨勢分為四個階段:
第一階段,分組硅光:硅基器件逐步取代分立元器件,即用硅做出光通信底層器件實現工藝標準化;
第二階段,硅光子集成:集成技術從耦合集成向單片集成演進實現了部分集成,即通過不同器件的組合集成不同的芯片;
第三階段,全光電融合:光電全集成化,實現合封的復雜功能;
第四階段,可編程芯片:器件分解為多個硅單元排列組合,局針化表征類;該種通過編程來改變內部結構的芯片,可自定義全功能。
雖然硅光技術被譽為“突破摩爾定律曙光出現”,但當前世界范圍內硅光技術在光開關、光波導、硅基探測器(Ge探測器)及光調制器(SiGe調制器)等已實現了突破情況下,卻仍處于簡化工藝流程提升效率的第二階段向第三階段的進化期。

圖:硅光技術工藝可加工的結構
(資料來源:深圳光博會演示材料)
掣肘硅光技術應用非常重要原因之一在于硅基材料本身發光效率很低,不能探測到1310nm和1550nm的光,導致曾經光芯片成本中占比最大的光激光器成為了硅光技術發展的難題,市面上也僅有硅基量子級鏈激光器、硅納米晶體激光器等初步方案尚未大規模應用。由此,目前的硅光技術仍主要體現成兩種基本形態,除采用大規模集成電路技術(CMOS)工藝集成單片硅光引擎方案外,市面上更常見的方案為混合集成方案,主要是光芯片仍使用傳統的三五族材料,采用分立貼裝或晶圓鍵合等不同方式將三五族的激光器與硅上集成的調制器、耦合光路等加工在一起。

混合集成方案的工藝則主要分為兩種:第一種為內置集成工藝,利用三五族材料與硅光芯片的異質集成技術實現單片集成的硅光收發器內置,雖然實現了一體化后功耗降低、硬件成本下降,但由于激光器在各核心器件中歷來失效率最高,且在靠近大功耗的交換芯片后工作升溫較快,對激光器的可靠性和失效率更是提出了嚴峻考驗,而一旦失效后維修替換成本也較高,同時該種“光電合封”模組封裝難、良率低;第二種為外置集成工藝,雖非真正意義上的“硅光”,但激光器光源單獨做成插拔模塊后可靈活分光,不僅在交換機整機布局上設計遠離“熱點”,而且還可在單芯片設計上做出大膽嘗試提高應用效率,例如目前市場上該種400G DR4硅光模塊單芯片帶寬性能可達到同樣封裝密度下800G單模塊輸出。
03
硅光技術應用市場
社會經濟建設的科技需求越來越離不開云計算的支持,而支撐云計算的數據中心在國內外近幾年也保持高速地擴展。同時隨著數據的增長,低速率傳輸向高速率傳輸轉化,硅光技術的應用場景變得也越來越豐富。100G時代,硅光技術可以應用于并行單模4通道(PSM4)和單模粗波分復用4通道(CWDM4)兩種產品形態;400G時代,可以應用于DR4、FR4/DR4+以及LR4/LR8等更多、更長距離的方案;800G時代,硅光技術則基本可以應用于全系列光模塊類型。因此根據LightCounting及Yole關于光模塊行業的預測顯示,硅光市場將從2018-2019年占總體光模塊市場的14%增長至2025年的45%,期間每年還將實現兩位數的增長。而2025年擁有39億美元的硅光市場空間中將超90%需求來自于數據中心。
當前100G時代的部分數通硅光模塊已經成熟進入穩步出貨階段,但在長距離(2千米及以上)良率較低的情況下,參考Intel在亞馬遜、Facebook中100G硅光模塊的報價其成本優勢并不明顯,主要是傳統三五族方案100G模塊成本已經大幅下降。因此,硅光技術對100G產品市場沖擊實則有限。
400G時代,由于單通道光芯片速率制約,PAM4電調制方案不可或缺。傳統方案電調制帶來的大量損耗,以及要求內部器件緊湊性能升級,激光器受環境損耗的可能性大幅度提升,成為了制約光模塊良率提升的主要因素。而如果采用雙密度四通道小型可插拔封裝(QSFP-DD)方案,通道數的翻倍又致使器件數量增加,多器件工作溫度的提升所帶來的溫漂也不可忽視。硅光方案則由于可節省部分器件及CMOS工藝帶來的高集成度較傳統方案存在明顯的優勢。目前400G硅光產品長距離方案成本優勢更加突出,但集成難度較大;而中距離方案已有部分廠家實現了單片集成且從2020年的小批量進入到2021年的大批量生產,所幸400G的商用時間略有遲滯也為硅光技術的發展爭取了有利的時間。總體而言,400G市場還將首先成為硅光技術的主戰場,目前國外三大巨頭亞馬遜、微軟、谷歌及國內頭條也已率先建設相關高速率數據中心網絡。
800G時代,硅光模塊能否大規模導入還取決于近幾年硅光產業在光模塊成本、功耗、封裝良率以及規模量產方面是否有所突破,目前在400G產品還未全面上量的市場中也主要是北美及歐洲業界對800G產品興趣正在不斷激增。
不同于非相干領域數據中心的不斷升級發展多通道技術,硅光技術彈性可期。而在相干光應用場景下,硅光技術其實已實現從100G、200G向400G升級的規模化應用,這僅得益于產品需要根據客戶的要求進行定制化,其適配性較強但在功耗和性能上整體優勢并不明顯,且出貨相干領域的價格并不低,市場也主要由主設備商如華為、中興等自行瓜分。因此更多廠商還是憑借硅光技術的降本優勢在角逐400G技術于數據中心互聯方面的規模化商用,同時開始進入預研800G方案階段。
04
硅光技術產業鏈情況
當前對應的硅光產業鏈已經逐漸成熟,主要包括三大類器件產品,分別是硅光器件、硅光芯片和硅光模塊。其中,硅光器件、硅光模塊與傳統光模塊產業鏈基本無異。而硅光芯片則是作為高度集成的單芯片而并非傳統的分離多器件組合,因此在芯片產業鏈上有所差異。
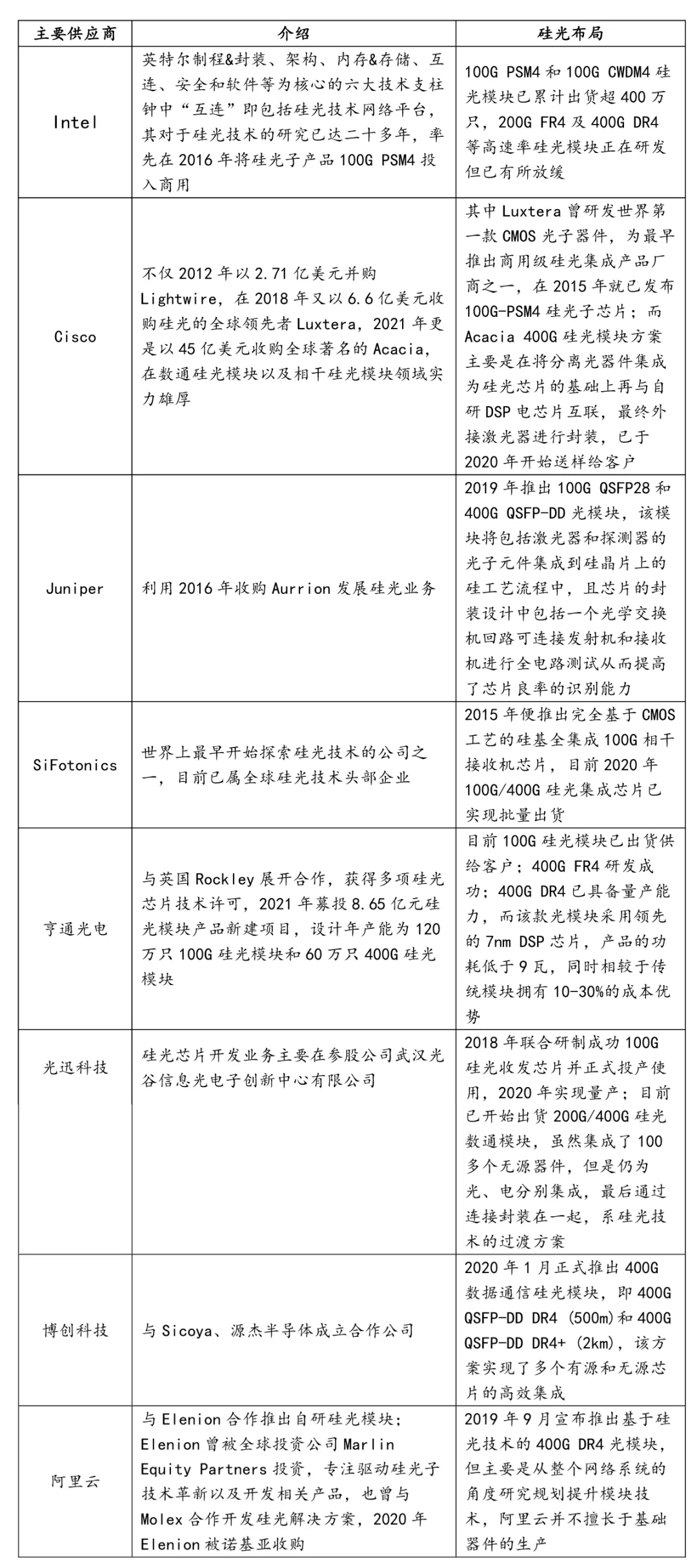
硅光技術作為全球光通信近十年變革的源動力,傳統通信設備巨擘及各類細分行業有競爭力的企業紛紛入場布局,國外企業如Intel、Acacia等均已推出多款基于硅光技術的器件產品并率先實現量產,成為業內領頭羊。國內企業則普遍較晚進入該領域,主要通過并購或與外企協作的模式來切入硅光市場,在產品開發進度及技術研究方面存在明顯的差距。從整體市場來說,光通信市場對硅光技術的收購與整合也從未止步。例如Cisco先后收購了Lightwire、luxtera、Acacia等三家業內知名硅光公司;華為收購了比利時硅光廠商Caliopa;諾基亞則收購了Elenion,該三家并購案總價值已遠超50億美元,可見行業廠商對硅光技術發展的期待。
由于光通信硅光技術應用對比100G產品,在400G及更高速率下相較于分立式光模塊具有顯著成本優勢。目前市場多家公司已陸續發布高速率硅光解決方案,具體情況如下:
